Procédure en cas de Violences Sexistes et Sexuelles (VSS)
Le Groupe anti-VSS IdF se base sur la procédure suivante élaborée par le Groupe anti-VSS natio.
Ce guide a pour objectif de proposer aux GLs des ressources en cas de violences sexistes et sexuelles. La procédure proposée reste générale, alors que toutes les expériences vécues sont particulières : elle a donc vocation à être adaptée par les GLs en fonction de la gravité de l'acte, des volontés de la personne cible et des moyens du GL concerné.
Pour plus de facilités d'écriture, nous parlerons de personnes ciblées par des agressions, que nous raccourcirons à Cib ; de personnes auteurices d'agressions, que nous nommerons Aut ; de personnes soutien, celles qui sont témoins d'agression et soutiennent Cib, que nous appellerons Sout ; et enfin des personnes accompagnantes (de préférence un binôme), membre du groupe de support VSS, ou formée, nommée Accomp. Nous sommes conscient·es que la réduction à quatre rôles est simplificatrice, et invitons notre lecteur·ice à adapter avec attention ces quatre rôles en fonction de la situation rencontrée.
La plupart des situations de VSS sont moins évidentes/ claires que ce qu'on pourrait attendre, et traiter correctement ces situations demandera de l'empathie, et de l'adaptabilité. En outre, ces quatre rôles définis (Cib, Sout, Aut, Accomp) peuvent masquer des dynamiques relationnelles complexes, qui devront être dénouées au cas par cas.
Le plan proposé est le suivant :
1/ Pourquoi écrire une telle procédure ?
- a) Les objectifs de la procédure
- b) Moyens pour répondre aux objectifs
- c) Valeur en accord avec les principes et les valeurs d'XR
2/ Comment caractériser une VSS et quelles sont les sanctions applicables ?
- a) Caractérisation des faits
- b) Hiérarchie des outils proposés par le groupe de travail
3/ Procédure proposée
- a) Timeline
- b) Guide pour le binôme accompagnateur
- c) Message pré-rempli proposé
- d) Commission d'exclusion
- e) Organigramme récapitulatif
4/ Ressources supplémentaires pour orienter les personnes concernées
- a) Si tu es victime de VSS
- b) Si tu es témoin de VSS
5/ Témoignages et retours d'expérience
1/ Pourquoi écrire une telle procédure ?
Cette partie constitue notre note d'intention. Elle décrit nos objectifs dans la réalisation de cette procédure, les moyens que nous mettons en place pour l'appliquer cette procédure, ainsi que les valeurs et les principes d'XR qui la motivent.
a/ Objectifs de la procédure
- Permettre aux personnes ciblées par des agressions (Cib) de se sentir en sécurité au sein d'XR.
- Lutter contre les violences sexistes, définies comme un phénomène structurel et systémique qui concerne XR tout comme le reste de la société.
- Permettre aux auteurices d'agressions (Aut) de comprendre ces phénomènes structurels pour changer, dans une approche résiliente, pour éviter toute récidive.
- Proposer aux Groupes Locaux une trame pour réagir en cas de VSS en leur sein. Cette trame n'est pas une marche à suivre obligatoire, chaque GL est légitime à s'en emparer et à l'adapter. Cette trame est celle dont l'équipe support VSS se servira pour traiter les cas de VSS qui lui seront rapportés à l'échelle nationale, ou à l'échelle locale en collaboration avec les GL.
b/ Moyens pour répondre aux objectifs
La liste des moyens ci-dessous n'est pas exhaustive : chaque situation étant complexe et unique, nous utiliserons les moyens qui nous apparaissent les plus adaptés, dans une logique de cas par cas. En outre, ces moyens ne seront employés qu'avec le consentement éclairé de Cib. Celle-ci peut souhaiter avoir recours à tout, ou certaines parties de ces outils. Ces outils sont complémentaires et certains d'entre eux sont détaillés plus loin dans le document (dans la rubrique 3).
Écoute Active
- Communiquer avec Cib et/ou Aut et/ou Sout pour mieux comprendre les enjeux de la situation.
- Offrir à Cib une fenêtre de discussion pour lui permettre d'être écouté·e, entendu·e.
Re-sécuriser la personne ciblée par l'agression
- Voir avec elle s'il y a des membres de son GL avec lesquels elle se sent en confiance.
- Contacter ces personnes soutien (Sout) et leur expliquer la situation de Cib, puis les sensibiliser au rôle de Soutien.
- Naviguer entre Cib, Sout et le GL concerné pour aider Cib à reprendre sa place dans le GL et s'y sentir en sécurité.
- Rester en contact les semaines suivantes avec Cib et Sout pour s'assurer que tout rentre dans l'ordre.
- S'il y a encore des difficultés, alors aviser en dernier recours un changement de GL.
Cercle d'écoute
- Proposer à la personne en demande de cette démarche la participation d'autres personnes du GL ou à l'échelle nationale, ou d'une partie impliquée.
- Contacter la CR ou mandater une personne formée aux cercles d'écoute et/ou d'empathie.
- Convenir d'une date.
- Débriefer avec la personne pour discuter de la mise en place d'autres moyens d'action ou de la possibilité de refaire un cercle.
Médiation
- Vérifier que les parties acceptent la proposition de médiation.
- Contacter la CR nationale ou du GL pour demander le soutien d'un·e médiateurice.
- Convenir d'une date de première rencontre.
- Rester en contact entre les parties et la médiation pour s'assurer de l'avancement de la démarche.
Formation
- Assurer la formation VSS au sein du GL, ou auprès d'Aut qui se devra d'assister à une formation.
- Transmettre l'ensemble de ressources bibliographiques disponibles sur le wiki.
Exclusion
- Prévenir la personne exclue des raisons et des modalités de l'exclusion.
- En cas d'exclusion temporaire : faire des demandes claires pour le temps de l'exclusion (lectures, cercles, soutien professionnel, etc).
- Faire le lien avec la modération pour mettre en place l'exclusion.
- Prévenir le GL et/ou le national de l'exclusion.
- Rester en contact avec Cib en cas d'entorse à l'exclusion.
- Refaire le point à la date convenue.
Si Cib veut aller au pénal
- Transmettre l'ensemble d'informations, d'associations et de numéros anonymes disponibles à la fin de ce document, ou sur le wiki.
- Être soutenant·e tout le long des démarches de Cib.
c/ Valeurs et accords avec les principes d'Extinction Rebellion
Valeurs de l'équipe support VSS et de la procédure en cas de VSS
- Nous entendons et croyons, par défaut, les victimes.
- Nous adoptons une vision du sexisme comme oppression systémique, matérielle et structurelle : c'est-à-dire qu'il fonctionne dans et par notre société, qu'il fait partie de notre culture, et qu'il a un impact sur nos conditions de vie au quotidien. Le sexisme alimente et s'intersecte avec d'autres systèmes d'oppression (hétérosexisme, queerphobies, racisme, validisme...). Nous adoptions ainsi une vision antisexiste radicale et donc intersectionnelle (nous pensons toutes formes de discrimination comme entremêlées et s'entre-influençant) pour notre analyse des systèmes de domination. Nous revendiquons un héritage des savoirs féministes, queer, handi, antiracistes, etc.
- Le sexisme existe dans notre société et dépasse nos seules volontés individuelles. Tâchons de changer nos comportements au quotidien et de déconstruire ce que le sexisme a érigé en nous. Par l'intelligence collective, nous cherchons à donner à chacun·e les ressources pour entamer cette déconstruction.
Principes d'XR repris par notre procédure
Principe 3 : Nous avons besoin d'une culture régénératrice, en créant une culture saine, résiliente et adaptable. Cette procédure de gestion des VSS s'intègre pleinement dans la culture régénératrice, notamment par la prise en charge et la re-sécurisation des personnes victimes au sein de leurs GL.
Principe 4 : Nous nous remettons en question, autant que ce système toxique, en sortant de nos zones de confort pour devenir acteurices du changement. Les VSS, en tant que conséquences de notre société patriarcale, sont un aspect à part entière de ce système toxique et nous avons un devoir de changement à cet égard.
Principe 5 : Nous valorisons la réflexion et l'apprentissage, en suivant des cycles d’action, de réflexion, d’apprentissage, puis de planification pour de nouvelles actions. En apprenant des autres mouvements et contextes aussi bien que de nos propres expériences. Par notre volonté de former les agresseur.se.s, les victimes, les témoins, les GL, aux questions relatives aux VSS et aux manières de les éviter, notre procédure reprend ce principe.
Principe 6 : Nous accueillons chaque personne, et chacune de ses facettes, en travaillant activement pour créer des espaces sécurisants et inclusifs. C'est ce mantra qui nous guide dans la prise en charge des personnes qui nous sollicitent.
Principe 7 : Nous limitons délibérément les rapports de pouvoir, en démantelant les hiérarchies de pouvoir pour une participation plus équitable. Le patriarcat constituant un rapport de pouvoir fondamental, notre procédure tend à lutter contre ces enjeux de pouvoirs et à atteindre une forme d'équité.
Principe 10 : Notre mouvement est fondé sur des principes d'autonomie et de décentralisation. Nous créons collectivement les structures nécessaires pour défier le pouvoir. Toute personne qui suit ces valeurs et principes essentiels peut agir au nom d’Extinction Rebellion. C'est en ce principe d'autonomie que nous nous rattachons en laissant aux GL la liberté de s'approprier cette procédure de gestion des VSS et de l'appliquer en leur sein.
2/ Comment caractériser une VSS et quelles sont les sanctions applicables ?
Les différentes catégories que nous décrivons ici peuvent être cumulées en fonction des situations. Les différents outils proposés en 1b sont préconisés suivant la gravité des faits. Les écoutant·es proposent ces outils auprès de Cib et conviennent avec Cib de ce qu'iel souhaite faire.
a/ Caractérisation des faits
Consentement
Le consentement doit être clair (donné par des gestes, une attitude, des paroles), il est possible de dire oui à certains gestes et non à d'autres, de dire oui puis de changer d'idée pendant l'activité sexuelle. Le consentement doit être libre et éclairé, cela signifie éloigné de toute menace ou contrainte physique, de tout abus d'autorité formel ou informel, de toute forme d'emprise, de tout mensonge. Le ou la partenaire doit être capable de donner son consentement, ne doit pas être endormi ou inconscient, ni intoxiqué à l'alcool, aux drogues ou aux médicaments. Chacun·e doit s'assurer du consentement de son ou sa partenaire.
Le consentement est : enthousiaste, libre, éclairé, spécifique, réversible, explicite.
Outrage sexiste
La personne est victime de propos et de comportements sexistes, homophobes, transphobes etc. Par exemple, la personne reçoit des propos sexuels, des commentaires dégradants sur son apparence, des propositions sexuelles non demandées.
Harcèlement
La personne est victime d'outrage sexiste, mais répétés dans le temps, ce qui instaure un climat oppressant au sein de son GL, elle ne va pas se sentir sécure. Rentre dans la même catégorie le fait qu'une personne ayant une posture d'autorité propose à la personne victime des rapports sexuels en vue de gratifications
Agression sexuelle
Le fait d'être touché, sans son consentement, au niveau des fesses, de l'entrejambe, de la bouche, de la poitrine.
Viol
Le fait de se voir imposé de pratiquer un acte sexuel (pénétration (même digitale), fellation, cunnilingus, objets) sans son consentement.
b/ Outils préconisés par l'équipe VSS
Nous insistons sur le fait que ces outils sont complémentaires et peuvent se cumuler. Par ailleurs, le GST Culture régénératrice est actuellement en train de se former à la justice restauratrice : cet outil sera donc peut-être disponible et nous vous conseillons de contacter le GST à ce sujet.
Outrage sexiste
- Médiation avec Cib et Aut.
- Formation pour Aut.
- Cercle d'écoute.
- Justice restauratrice.
Harcèlement
- Exclusion.
- Médiation avec Cib et Aut.
- Formation pour Aut.
- Cercle d'écoute.
- Re-sécuriser Cib.
- Justice restauratrice.
Agression sexuelle
- Exclusion.
- Formation pour Aut.
- Aide au pénal.
- Cercle d'écoute.
- Re-sécuriser Cib.
- Justice restauratrice.
Viol
- Exclusion.
- Formation pour Aut.
- Aide au pénal.
- Cercle d'écoute.
- Re-sécuriser Cib.
- Justice restauratrice.
3/ Procédure proposée
a/ Timeline
- Envoyer un message à la personne qui a sollicité le groupe VSS (Cib, Aut ou Sout), en s'inspirant des messages pré-remplis ci-dessous.
- Proposer à la personne qui nous sollicite une écoute attentive pour clarifier les aspects problématiques.
- Caractériser les aspects problématiques (interviennent pour les GL les ressources biblio, créer une source biblio pour la caractérisation).
- Établir une marche à suivre et proposer différents moyens d'action selon la situation : exclusion, médiation, cercles d'écoute, formation, re-sécuriser Cib (notamment au sein du GL), éventuellement le pénal. Les moyens mis en place seront discutés avec le GL et les Cib si la VSS a lieu au sein du GL.
- En cas d'exclusion, établir une commission qui délibérera du cas. Aut est suspendu·e des outils numériques et des groupes concernés le temps de la délibération. Avant la tenue de la commission, les membres de Support VSS rédigent un rapport exposant les faits et les éventuels désaccords. Le détail de la procédure d'exclusion est donné au point c) ci-dessous.
b/ Guide pour le binôme accompagnateur de la victime et de l'agresseur·euse
Soutenir Cib par Accomp :
a) L'écoute active
- Objectif : identifier, gratter, nommer et décortiquer tous les "je me sens mal" non identifiés.
- Moyens : poser des questions, proposer des reformulations en laissant de la place pour que Cib puisse décider si cela lui parle, observer et laisser place au silence, être dans une posture d'empathie.
- Ressources : lire des témoignages de personnes ayant subi des agressions peut aider Accomp à soutenir correctement Cib.
b) Lâcher prise
- Objectif : permettre à Cib d'avoir du soutien sur des actions du quotidien qui peuvent devenir difficiles.
- Moyens : Accomp peut se rendre disponible pour aider Cib à prendre certaines décisions, à trier certaines situations, à demander des coups de main à des personnes.
- Point de vigilance : en tant que personne ressource, Accomp doit poser ses propres limites vis-à-vis de Cib pour qu'iel ne soit pas déçu·e et l'encourager à élargir son réseau de soutien. Il faut clarifier les sujets que Accomp peut prendre en charge et également pouvoir dire stop.
c) Redonner du pouvoir
- Objectif : redonner à Cib le pouvoir de prendre des décisions pour ellui-même.
- Moyens : au lieu de prendre des décisions à la place de Cib, expliciter le plus méthodiquement possible les conséquences qu'on perçoit dans le fait de faire tel ou tel choix ; démêler une situation embrouillée en la découpant en différents points.
d) Identifier les besoins et les demandes
- Objectif : clarifier ce dont Cib a besoin et les demandes qu'iel peut formuler.
- Moyens : analyser ce qui s'est passé, les rapports de pouvoir en jeu, comment modifier les choses pour que ça n'arrive plus (cf. gradation des sanctions proposées). Accomp doit essayer d'ouvrir plusieurs pistes plutôt qu'une seule, dans des registres divers. Il peut être utile de distinguer les actions sur lesquelles Cib a une prise (ex : être accompagné·e dans telle ou telle situation) de celles sur lesquelles Cib n'en a pas (ex : exclure Aut du GL).
- Point de vigilance : suivre l'évolution des besoins et des demandes sur la durée.
e) Formaliser le rôle de Accomp
- Objectif : permettre à Cib de garder le contrôle de la situation et à Accomp de poser ses limites.
- Moyens : clarifier entre Cib et Accomp le niveau de confidentialité de la discussion, questionner ensemble ce que cette discussion peut changer sur leur relation, réévaluer ce que Accomp est prêt·e à faire (disponibilité, prise de recul, besoin d'évacuer certaines émotions...).
- Point de vigilance : les deux personnes Cib, comme Accomp, doivent faire attention l'une à l'autre. Accomp peut demander à être relayé·e par une autre personne si iel le souhaite.
f) Conclure et aller de l'avant
- Objectif : travailler activement à passer des étapes et à conclure ce qu'il est possible de conclure.
- Moyens : questionner Cib à chaque étape sur les besoins qu'iel ressent encore et sur le pourquoi de ce ressenti dans le but d'autonomiser Cib des agissements d'Aut. Clarifier les intentions derrière les demandes de Cib. Proposer à Cib de formaliser chaque moment de "passage d'étape", éventuellement via des moments symboliques (fête, resto...). Proposer à Cib de lui remettre les notes de Accomp à la fin du processus. Pour Accomp, débriefer ce processus avec d'autres personnes soutien.
- Point de vigilance : même si le soutien n'est pas concluant, il est primordial de se féliciter pour les efforts fournis. Il s'agit avant tout de célébrer la force et la victoire de Cib. Mais il ne faut pas nier qu'en tant que soutien, nous avons fourni un travail important et trop souvent invisible.
Accompagner Aut par Accomp (personnes accompagnantes) :
a) La priorité
- Objectif : respecter les demandes de Cib pour qu'iel se sente en sécurité et éviter qu'iel s'auto-exclue.
- Moyens : passer par la médiation via Accomp afin d'informer Aut des demandes, et se charger de les faire respecter par Aut.
- Point de vigilance : il ne s'agit pas d'une démarche punitive vis-à-vis d'Aut, mais bien une manière de protéger Cib de violences supplémentaires. Par ailleurs, Accomp ne doit surtout pas s'épuiser pour rien. Il est important qu'iel pose ses propres limites par rapport à l'accompagnement d'Aut.
b) Le cadre de l'accompagnement
- Objectif : Poser les limites d'Accomp et garantir un cadre clair à Accomp comme à Aut. Permettre à Aut d'effectuer une démarche active pour se responsabiliser. Cela a pour but de : prendre conscience des conséquences de ses actes, développer de l'empathie pour Cib, être capable de se remettre en question eet analyser les mécanismes relationnels et comportementaux mis en cause, mettre en place les moyens de ne pas reproduire ces comportements, porter attention aux demandes de Cib.
- Moyens : Accomp peut avoir une base d'analyse politique féministe, radicale et intersectionnelle des rapports structurels de domination. La relation accompagné·e/accompagnant·e doit tendre au maximum à l'horizontalité : il n'y a pas d'expert·e et d'expertisé·e. Il est nécessaire de discuter le niveau de confidentialité des échanges (par rapport à la tenue d'une commission notamment, et par rapport à la communication avec Cib en cas de questionnement de sa part). Il est nécessaire que la communication entre Aut et Accomp ne soit pas taboue, notamment afin d'éviter l'isolement d'Accomp. Enfin, il faut formaliser les espaces et les moments dans lesquels se passe l'accompagnement.
- Point de vigilance : Le risque est réel pour Accomp de renforcer Aut dans certains mécanismes de victimisation ou de minimisation. Il semble donc nécessaire qu'Accomp partage le vécu d'oppression de Cib (en tant que racisé·e, handicapé·e, femme, trans, etc.). Aut doit demander à être accompagné·e par Accomp en connaissance de cause.
c) Le rôle de Accomp
- Objectif double : à la fois proposer une écoute empathique sans culpabilisation ET recadrer les échanges pour permettre une prise de conscience et un travail de responsabilisation.
- Moyens : être clair·e avec la situation, ne pas se positionner dans un contexte amical, avoir en tête la parole, le vécu et les demandes de Cib.
- Point de vigilance : pour Accomp, il est important de penser à soi et d'avoir conscience de ses propres limites.
d) Pistes pour accompagner Aut
- Objectif : avoir des pistes à adapter pour s'impliquer dans l'accompagnement d'une personne auteure d'agression(s). Pouvoir ramener Aut au vécu de la personne agressée et aux conséquences que ses actes ont eu sur elle.
- Moyens : les étapes qui se succéderaient logiquement sont (bien sûr, ce n'est pas figé mais à adapter à chaque situation) :
- Écouter Aut en prenant bien note de ses propos pour y revenir par la suite ;
- Visibiliser le décalage entre les vécus de Cib et d'Aut avec bienveillance mais sans minimiser ;
- Identifier les différents enjeux du travail en cours : nommer les comportements et les mécanismes qui ont pu contribuer à en arriver à l'agression/la situation de violence.
- Confronter : revenir régulièrement aux faits et à leurs conséquences afin que l'agresseureuse n'ait pas tendance à nier ou à minimiser la portée des faits pour se déculpabiliser.
- Changer les choses : après avoir identifié des comportements et des dynamiques relationnelles qui posent problème, il s'agit de les changer. Il faut aider Aut à trouver des outils, par exemple : se donner consignes pour expérimenter ses relations aux autres (plus exprimer ses sentiments, au contraire moins parler/n'exprimer qu'une idée à la fois, toujours verbaliser quand on s'apprête à toucher quelqu'un, ne plus boire d'alcool/demander à quelqu'un d'avoir un oeil sur soi, lire/écouter les réflexions des groupes minorisés sur les rapports de domination, ateliers sur le consentement ou les rapports de pouvoir, prendre l'habitude de demander lorsqu'on n'est pas sur·e de comprendre les enjeux d'une situation.
- Point de vigilance : faire des points sur l'évolution de la situation tout au long du processus : valoriser les étapes de réussite en parlant de ce qui se passe mieux, recadrer en pointant ce qui dérape, rappeler les objectifs, aider à visibiliser de nouvelles problématiques, inciter Aut à trouver d'autres ressources que le seul cadre de l'accompagnement.
e) Conclure un accompagnement
Pour éviter de s'épuiser en tant qu'accompagnant·e, il est important de donner ce que l'on peut donner, de savoir poser des limites, et de savoir conclure si besoin, en verbalisant les bilans même s'ils sont insatisfaisants.
c/ Messages pré-remplis en cas de déclenchement de la procédure
Voici 3 messages-types à adresser aux personnes qui ont contacté le groupe Support contre les VSS, qu'elles soient victimes, témoins ou agresseureuses. Ces messages sont bien évidemment généraux et peuvent être adaptés selon les situations.
Cib
Bonjour @[pseudo] ! :wave:
Comment vas-tu ?
Le groupe @support_VSS a bien reçu ton message, merci pour ta confiance :hugs:. En tant que membre de ce groupe, je serai taon interlocuteurice privilégié·e. Au sein de l'équipe VSS, nous croyons par défaut les victimes. Je suis disponible pour t'accompagner selon tes envies, te soutenir, de manière confidentielle si tu le souhaites.
Es-tu disponible prochainement pour que l'on puisse échanger ?
Je reste disponible si tu as besoin aux coordonnées : [@, tel, etc.]
Avec Amour :purple_heart: et Rage :fire:,
@[votre pseudo] pour l'équipe Support contre les VSS
Bonjour @[pseudo] ! :hugs:
Suite à notre échange du [date], nous avons pu caractériser la situation de VSS dont tu as été victime. Il s'agit [VSS]. Pour t'accompagner, le groupe peut te proposer plusieurs options :
- item 1 ;
- item 2 ;
- ... Ces options sont cumulables et peuvent se dérouler en non-mixité.
Avec Amour :purple_heart: et Rage :fire:,
@[votre pseudo] pour l'équipe Support contre les VSS
Sout
Bonjour @[pseudo] ! :wave:
Comment vas-tu ?
Le groupe @support_VSS a bien reçu ton message, merci pour ta confiance :hugs:. En tant que membre de ce groupe, je serai taon interlocuteurice privilégié·e.
Es-tu disponible prochainement pour que l'on puisse échanger ?
Connais-tu la victime ? Pourrais-tu me communiquer son pseudo pour que je puisse la contacter et lui demander son point de vue ?
Je reste disponible si tu as besoin aux coordonnées : [@, tel, etc.]
Avec Amour :purple_heart: et Rage :fire:,
@[votre pseudo] pour l'équipe Support contre les VSS
Bonjour @[pseudo] ! :hugs:
Suite à notre échange du [date], nous avons pu caractériser la situation de VSS dont tu as été témoin. Il s'agit [VSS]. Pour t'accompagner, le groupe peut te proposer plusieurs options :
- item 1 ;
- item 2 ;
- ... Ces options sont cumulables et peuvent se dérouler en non-mixité.
Avec Amour :purple_heart: et Rage :fire:,
@[votre pseudo] pour l'équipe Support contre les VSS
Aut
Bonjour @[pseudo] ! :wave:
Comment vas-tu ?
Le groupe @support_VSS a bien reçu ton message, merci pour ta confiance :hugs:. En tant que membre de ce groupe, je serai taon interlocuteurice privilégié·e. Es-tu disponible prochainement pour que l'on puisse échanger ?
Connais-tu la victime ? Pourrais-tu me communiquer son pseudo pour que je puisse la contacter et lui demander son point de vue ?
Je reste disponible si tu as besoin aux coordonnées : [@, tel, etc.]
Avec Amour :purple_heart: et Rage :fire:,
@[votre pseudo] pour l'équipe Support contre les VSS
Bonjour @[pseudo] ! :hugs:
Suite à notre échange du [date], nous avons pu caractériser la situation de VSS dont tu as été [auteurice/accusé·e]. Il s'agit [VSS]. Pour t'accompagner, le groupe peut te proposer plusieurs options :
- item 1 ;
- item 2 ;
- ... Ces options sont cumulables et peuvent se dérouler en non-mixité.
Avec Amour :purple_heart: et Rage :fire:,
@[votre pseudo] pour l'équipe Support contre les VSS
d/ Commission d'exclusion
Fonctionnement de la modération au sein d'XR
Au vu des principes d'XR et du fonctionnement d'XR, il est difficile d'exclure un rebelle complètement du mouvement. En effet, toute personne peut se revendiquer comme rebelle du mouvement à partir du moment où elle en respecte les principes et le consensus d'action. Ainsi, un groupe défini (GL, GST, cercle affinitaire, etc.) peut bien évidemment exclure un membre. Cette décision peut se prendre en collaboration avec l'équipe de modération et être rendue publique. Cette exclusion peut être définitive ou temporaire.
Nous tenons également à signaler qu'une procédure d'exclusion est le dernier outil auquel avoir recours : une exclusion témoigne du fait que les autres outils de prévention et gestion des VSS ont échoué. Nous croyons en la culture régénératrice. L'exclusion doit se tenir si aucun autre moyen n'a fonctionné, ou en cas de VSS trop grave.
Concernant la modération en ligne, sa procédure est accessible sur la Base. Il s'agit, selon les cas, de modérer une identité informatique avec un système de semonces dans des cas précis définis dans les mandats. Cette modération s'effectue sur un ensemble de pseudo des outils XR et est souvent temporaire avec conditions de réintégration. Rien n'empêche donc, dans le cas de harcèlement, Aut de créer d'autres identités numériques pour continuer son harcèlement sur Cib.
A ce jour, le cas de VSS avec une demande exclusion sans semonces de Aut pour protéger Cib n'est pas encore prévue.
Nous étudions ici le cas de la mise en place d'une commission d'exclusion de Aut d'un groupe défini et identifié (GL par exemple).
Cas traités par la commission
Cette commission se tiendra dans plusieurs situations : en cas d'agression sexuelle, de viol, ou de récidive d'outrage sexiste et/ou de harcèlement. Elle peut également se tenir sur la demande de Cib, de Sout ou des membres du GL. Nous tenons à insister sur la légitimité de Cib à demander la tenue de cette commission.
La commission aura pour objectif de déterminer la nécessité d'une exclusion, temporaire ou non.
Composition
La commission est composée de membres du groupe local (GL) concerné. Elle aura un pouvoir décisionnaire sur l'exclusion de l'agresseureuse.
L'objectif est que le GL se saisisse collectivement de la violence commise. En tant que violence systémique, il est important que tout le monde soit investi·e.
Les personnes ressource du GT VSS (Accomp) sont également présentes et peuvent répondre aux questions des mandaté·es mais n'ont pas de pouvoir décisionnaire. Aut n'est pas présent·e lors de la commission, Cib peut l'être si iel le souhaite. Selon le souhait de Cib, d'autres rebelles volontaires peuvent assister à la commission. Iels n'auront pas de pouvoir décisionnaire.
Selon la demande de la victime, la commission pourra être tenue en non-mixité choisie.
Déroulé
Si la situation caractérisée demande la mise en place d'une commission d'exclusion :
- Accomp prévient Cib et Aut de la situation et de la mise en place d'une telle commission ainsi que de sa procédure.
- En cas de contradiction dans les témoignages, Accomp revient sur les zones d'ombre avec Cib, Aut et Sout pour clarifier les situations.
- Accomp rédige un rapport ou un compte-rendu oral a minima. Celui-ci peut-être anonymisé si Cib le souhaite. En cas de contradictions dans les témoignages, Accomp se doit de les exposer clairement. Il ne s'agit pas de trouver une "vérité" mais bien d'identifier les situations de VSS et les rapports de domination en présence.
- Accomp, en accord avec Cib, constitue la commission d'exclusion.
- La commission se réunit selon ses termes (présentiel, visio, etc.). Elle doit répondre à ces questions :
- Une exclusion est-elle pertinente ?
- Si oui, doit-elle être temporaire ou définitive ?
- En cas d'exclusion temporaire, quelles sont les modalités de réintégration (conditions, temporalité, suivi, etc.) ?
- La commission rédige un compte-rendu qui est transmis à Cib et Aut par Accomp.
- En cas d'exclusion (temporaire ou définitive), Accomp se charge du suivi de celle-ci auprès de l'équipe de modération mais aussi auprès de Aut et Cib.
- En cas d'exclusion temporaire, Accomp s'assure que les conditions de réintégrations soient respectées et en informe la commission. Dans le cas contraire, la commission se réunie à nouveau pour réévaluer la situation (renouvellement d'exclusion, nouvelle temporalité, nouvelles conditions, aide à apporter, etc.).
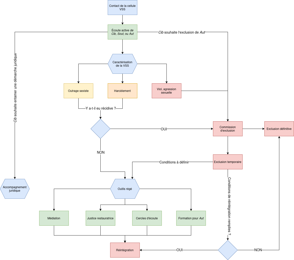
e/ Organigramme récapitulatif

4/ Ressources supplémentaires pour orienter les personnes concernées
a/ Si tu es victime de VSS
Si tu souhaites obtenir des informations
- En cas d'urgence, appeler le 17
- Si tu ne peux pas parler, envoyer un SMS au 114
- Tu peux aussi t'exprimer de manière anonyme 24h/24 sur le site Service Public
- Violences femmes infos : 3919
- Viol femmes infos : 0 800 05 95 95
- Tchat En avant toutes
- AVFT : violence au travail 01 45 84 24 24
- Les dispositifs d'aide locaux sont recensés sur le Google doc de NousToutesOrg : les numéros dédiés, les noms d'avocat·es spécialisé·es, et les dispositifs locaux par département (associations, numéros, commissariat)
Si tu souhaites en parler au sein d'XR
- Contacter un·e membre de confiance
- Contacteur un·e rebelle mandaté·e culture régé au sein du GL
- Envoyer un message au GT VSS
- Ligne d'écoute tenue par une personne extérieure à XR : 09 70 19 12 84
Si tu souhaites avoir un soutien associatif sur le consentement
- Un atelier sur le consentement pour apprendre à dire NON (et le recevoir) ; proposé par les Chahuteuses.
- Les dispositifs d'aide locaux sont recensés sur le Google doc de NousToutesOrg : les numéros dédiés, les noms d'avocat·es spécialisé·es, et les dispositifs locaux par département (associations, numéros, commissariat)
- Deux ressources sur le consentement disponibles sur le site Infokiosque
Si tu souhaites porter plainte
-
Les commissariats et des noms d'avocat·es spécialisé·es sont recensés par département sur le Google doc de NousToutesOrg
-
Il est possible de passer par le tchat du Ministère de l'Intérieur
- Dès lors qu’une victime – un proche ou un témoin – de violences sexuelles, sexistes, ou conjugales, se connecte sur le tchat, elle communique en direct avec un policier ou un gendarme spécialement formé à ces violences.
- À tout moment, il est possible de quitter rapidement le tchat, et l’historique de discussion sera effacé.
- La victime n’aura qu’un·e seul·e interlocuteurice pour l’accompagner dans son signalement. Et si elle est prête, elle sera orientée vers un service de police ou de gendarmerie territorialement compétent qui la recontactera pour prendre en compte son dépôt de plainte ou l'entendre.
- Lae policier·ère ou lae gendarme l’aidera et l’orientera dans ses démarches vers des services de justice, mais également auprès des partenaires locaux d’aide aux victimes, des psychologues, des structures d’information juridique pour une prise en charge complète.
Comment se déroule une plainte pour VSS ?
La procédure de dépôt de plainte est expliquée sur le site du Ministère de l'Intérieur
1. Se rendre au commissariat de police ou dans une gendarmerie
Tous les services de police et de gendarmerie sont habilités à recevoir une plainte et n’ont pas le droit de vous la refuser (article 15-3 du Code de procédure pénale). Iels n'ont pas non plus le droit de vous obliger à poser une main courante plutôt qu'une plainte.
Vous n'avez pas besoin de prendre rendez-vous, et vous devez simplement vous munir d’une pièce d’identité. Les mineur·es peuvent porter plainte seul·es mais doivent être représenté·es par un·e citoyen·ne majeur·e afin d’être impliqué·es dans les éventuelles suites données à la plainte.
Pour trouver une gendarmerie ou un commissariat à proximité et accéder à ses coordonnées, il suffit de saisir l'adresse dans l’annuaire des commissariats de police et des gendarmeries et de choisir un service parmi les cinq proposés. Vous aurez alors la possibilité de consulter l’itinéraire pour vous y rendre et même de leur envoyer un message.
Sur place, un·e officier·e de police judiciaire procédera à l’enregistrement de votre plainte et établira un procès verbal, duquel vous recevrez une copie. Prenez bien le temps de lire le procès verbal et de vérifier la retranscription de votre déclaration avant de le signer ! Après signature, il n'est plus possible de le modifier.
Si vous pensez avoir oublié de signaler des éléments ou que vous estimez que le document que vous avez signé est erroné, vous pouvez demander à être de nouveau entendu·e. Un nouveau procès-verbal pourra alors être rédigé pour compléter ou corriger le premier.
Une fois le procès verbal signé, la gendarmerie ou le commissariat transmettra votre plainte au / à la Procureur·e de la République.
2. Quels sont les délais pour déposer plainte ?
Une victime d’agression sexiste ou sexuelle doit respecter un certain délai pour porter plainte : le délai de prescription. Ce délai se calcule en général à partir du jour où l’infraction a été commise. Au-delà de ce délai, il y a prescription et l'auteur présumé d'une infraction ne pourra plus être poursuivi.
Ce délai varie en fonction de l’infraction commise :
- En cas d'injure, le délai pour porter plainte est de 3 mois à compter de la publication ou du prononcé des propos. Il est de 1 an pour l'injure en raison de l'appartenance à une ethnie, une nation, une prétendue race, une religion déterminée. Il en est de même pour l'injure concernant le sexe, l'orientation sexuelle, l'identité de genre ou le handicap. La plainte doit être déposée après la publication ou le prononcé des propos.
- 1 an s'il s’agit d’un délit puni par une peine d’emprisonnement de moins d’un an.
- 6 ans s’il s’agit d’un délit puni par une peine d’emprisonnement de plus d’un an (agression sexuelle, harcèlement sexuel, exhibition, voyeurisme. Pour le harcèlement sexuel commis de façon répétée pendant un laps de temps plus ou moins long, le délai de 6 ans commence à partir de l'acte le plus récent de harcèlement (par exemple, le dernier appel téléphonique). La justice prendra en compte l'ensemble des actes commis précédemment même s'ils datent de plus de 6 ans.
- Pour le viol (qui est considéré comme un crime), le délai de prescription varie selon l’âge de la victime au moment des faits : lorsque la victime est majeure au moment des faits, elle doit déposer plainte dans un délai de 20 ans après le viol ; lorsque la victime est mineure au moment des faits, ce délai est porté à 30 ans à partir de sa majorité, ce qui signifie que la victime peut déposer plainte jusqu’à ses 48 ans.
b/ Si tu es témoin de VSS
Que dire à une personne victime de violences ?
- Je te crois
- Tu as bien fait de m'en parler
- Tu n'y es pour rien
- La loi l'interdit
- Je peux t'aider
Que faire ?
- Se filmer afin de recueillir le témoignage, et le partager avec la personne victime si elle souhaite un jour porter plainte
- Orienter la personne vers les dispositifs d'aide locaux recensés sur le Google doc de NousToutesOrg
- Proposer à la victime d'envoyer un message au GT VSS si elle le souhaite
- Envoyer soi-même un message au GT VSS en tant que témoin
- Tu peux te renseigner sur le site du gouvernement Arrêtons les violences
5/ Témoignages et retour d'expérience des personnes soutien et accompagnatrices
A compléter au fur et à mesure
Pas de commentaires